Building Safety Solutions Guardian - Simplifying training/compliance regulations via an approachable platform

Corporate Work / UI, UX, Visual Design

 

INTRO

Building Safety Solutions is a company that creates various compliance/regulation solutions for large corporate buildings. I was brought on to the team to enhance their flagship product “Guardian”, which focused on building safety procedure trainings and compliance for end users and building administrators.

When I joined the company, I was the only UI/UX Designer and was tasked to do a complete redesign of Guardian. Back then, this platform was just a pure html website that was built nearly a decade ago.

The main goal was to come up with an easy to use solution for all end users and admins in order to increase the compliance rate of end users.

 

IDENTIFYING THE PROBLEM

A few things were very clear off the bat - the original platform was severely outdated, and was not easy to use for anyone. Given the nature of these mandatory safety trainings, we knew the end users (basically everyone in a corporate building except for admins) were not going to be interested in keeping track of when their training certificates expire, when they’re due, etc. We began reaching out to our clients and building admins. The main problem lied in the fact that compliance rates were constantly falling, and required a lot of work from the admins in order to keep everyone on track. The original platform also lacked of useful tools that would greatly benefit all parties.

 

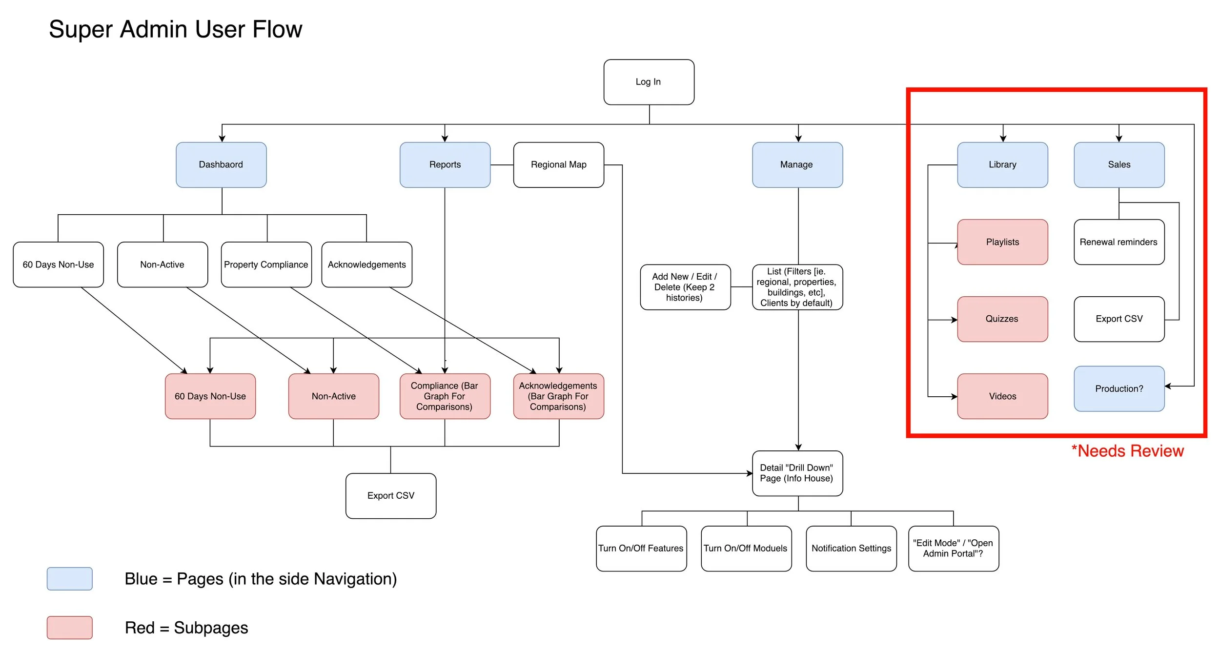
SUPER ADMIN USER FLOW

Given the nature of the industry, we were on a very tight schedule, and the team had already completed their research and decision on the types of tools we were going to implement in this new enhancement, prior to when I joined the team. I quickly got onboarded on these concepts and ideas, and documented a user flow chart to keep everyone aligned on our goals. We first began with the “Super Admin” credentials (there are multiple admin levels, with super admin being the highest).

Super admins needed better ways of managing end users. Some of the features we implemented was the playlist creator, where the admins would be able to come in to create a playlist of training videos, quizzes, articles, etc.

 

MOCKUPS

After an initial phase of rough wireframing (documentation unavailable due to unrecoverable files), I was asked to begin developing mockups that can be used immediately to start developing the product. Our focus for super admins was adding in the appropriate management tools they need. With this enhancement, we added the capability of being able to drill down into a client-property-building-tenant level and viewing the details, setting up notifications, etc. Also super admins will be able to create content playlists within the same management platform.

 
 
 

Up next, I began designing for the end user credentials. The platform will be different from the super admin platform, and will have an emphasis on increasing compliance rates of end users through task completion features, training course modules, safety procedure documentation, etc.

 
 
 

DEVELOPER HANDOFF

Developer handoff was mainly done through InVision (which I no longer have access to now, unfortunately). We were a very small team, so I worked very closely with the front-end and back-end developers in order to make sure designs were being implemented correctly and they were receiving the assets they needed.

 

Just before leaving the company, we had done some additional enhancement tweaks for Metro, which was a very large client. They were looking for an admin tool with specific requirements. Here are some previews of design work that had been done until I left.

 
 
 

RESULTS & CONCLUSION

Through the enhancement redesign of Guardian, we saw an immediate and significant increase in user activity and compliance rates by the next quarter. Clients and admins reached out with very positive feedback and appreciated how we were able to solve their needs and made their jobs easier!

The fast pace of the project and being the only UI/UX Designer in a small team was definitely a challenge. There are definitely areas that still need improvement and more opportunities to come with more UX research and iterations. However, it was a great learning experience for me and I was able to push myself to work with tight deadlines - I am thankful that eventually, we managed to deliver a MVP product that significantly improved the experience of many users!

 
Previous
Previous

BFF

Next
Next

Pocket Advisor